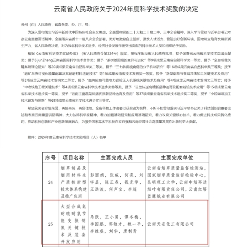
近日,云南省人民政府发布了关于2024年度科学技术奖励的决定,由天安化工自主完成的技术创新成果“大型合成氨耐硫耐氯节能变换制氢关键技术及装备开发应用”项目,荣获云南省2024年度科学技术进步奖三等奖。

近年来,天安化工不断加大自身技术创新力度,形成统一基础、统一数据库的数字化规范平台,深挖全员主动创新潜力,技术创新成果实现前所未有的突破。针对50万吨/年合成氨装置变换制氢系统阻力大、设备腐蚀泄漏严重以及能耗较高等问题,天安化工创新性研发出反应热高效利用的耐硫耐氯短流程节能变换制氢新工艺、耐硫耐氯变换制氢系列装备,该技术成果有效解决了制约装置长周期运行和高能耗等关键性问题,实现园区和企业间“三废”资源化利用协同发展,取得了显著的经济效益和社会效益。
据悉,该项目核心技术成功申请2项国家发明专利、2项实用新型专利。(文/图 马小喻 谭冬梅)
